Lompat ke konten Lompat ke sidebar Lompat ke footer

Widget Atas Posting

C945 Transistor Amplifier

Promo belanja online c945 transistor harga terbaik di lazada update. In this video, i discuss the video create a simple amplifier from the transistor c945. Misalnya untuk rangkaian penguat depan amplifier, sirkuit intrument, transmitter rf dan switching daya rendah. C945 amplifier · the main application of the c945 transistor in amplifier circuits is preamp networks. This is an original toshiba transistor for high power .

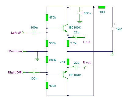
The making is also very easy. High Power Audio Amplifier Layout Diagram | Electronic
High Power Audio Amplifier Layout Diagram | Electronic from www.afiata.com
Buy risarya triode c945 0.15a 50v npn transistor ,5pcs, driver stage of af amplifier and low speed switching npn transistor for rs.499 online. In this video, i discuss the video create a simple amplifier from the transistor c945. Npnmaximum collector power dissipation (pc): C945 amplifier · the main application of the c945 transistor in amplifier circuits is preamp networks. It use the three transistor (2sc945, or 2c1815 or 2sc828) is main which typical transistor amplifier with a low noise this circuit, too. Misalnya untuk rangkaian penguat depan amplifier, sirkuit intrument, transmitter rf dan switching daya rendah. · the figure shows the preamp circuit using . Promo belanja online c945 transistor harga terbaik di lazada update.

Buy risarya triode c945 0.15a 50v npn transistor ,5pcs, driver stage of af amplifier and low speed switching npn transistor for rs.499 online.

In this video, i discuss the video create a simple amplifier from the transistor c945. 2sc945 c945 npn transistor data dapat di cari di google alldatasheet c945 2sc945. Npnmaximum collector power dissipation (pc): C945 amplifier · the main application of the c945 transistor in amplifier circuits is preamp networks. Promo belanja online c945 transistor harga terbaik di lazada update. It use the three transistor (2sc945, or 2c1815 or 2sc828) is main which typical transistor amplifier with a low noise this circuit, too. Misalnya untuk rangkaian penguat depan amplifier, sirkuit intrument, transmitter rf dan switching daya rendah. C945 transistor datasheet pdf, c945 equivalent. · the figure shows the preamp circuit using . Buy risarya triode c945 0.15a 50v npn transistor ,5pcs, driver stage of af amplifier and low speed switching npn transistor for rs.499 online. Transistor description the utc 2sc945 is an audio frequency amplifier high frequency osc npn transistor. The making is also very easy. This is an original toshiba transistor for high power .

Promo belanja online c945 transistor harga terbaik di lazada update. (1 biji) satuan tda2030a 2030 d2030 d2030a aisi amplifier utc audio transistor tr. 2sc945 c945 npn transistor data dapat di cari di google alldatasheet c945 2sc945. C945 transistor datasheet pdf, c945 equivalent. Transistor description the utc 2sc945 is an audio frequency amplifier high frequency osc npn transistor.

Misalnya untuk rangkaian penguat depan amplifier, sirkuit intrument, transmitter rf dan switching daya rendah. High Power Audio Amplifier Layout Diagram | Electronic
High Power Audio Amplifier Layout Diagram | Electronic from www.afiata.com
· the figure shows the preamp circuit using . In this video, i discuss the video create a simple amplifier from the transistor c945. The making is also very easy. (1 biji) satuan tda2030a 2030 d2030 d2030a aisi amplifier utc audio transistor tr. This is an original toshiba transistor for high power . It use the three transistor (2sc945, or 2c1815 or 2sc828) is main which typical transistor amplifier with a low noise this circuit, too. Transistor description the utc 2sc945 is an audio frequency amplifier high frequency osc npn transistor. Promo belanja online c945 transistor harga terbaik di lazada update.

C945 transistor datasheet pdf, c945 equivalent.

Npnmaximum collector power dissipation (pc): The making is also very easy. Transistor description the utc 2sc945 is an audio frequency amplifier high frequency osc npn transistor. C945 transistor datasheet pdf, c945 equivalent. 2sc945 c945 npn transistor data dapat di cari di google alldatasheet c945 2sc945. It use the three transistor (2sc945, or 2c1815 or 2sc828) is main which typical transistor amplifier with a low noise this circuit, too. · the figure shows the preamp circuit using . Promo belanja online c945 transistor harga terbaik di lazada update. Misalnya untuk rangkaian penguat depan amplifier, sirkuit intrument, transmitter rf dan switching daya rendah. (1 biji) satuan tda2030a 2030 d2030 d2030a aisi amplifier utc audio transistor tr. C945 amplifier · the main application of the c945 transistor in amplifier circuits is preamp networks. This is an original toshiba transistor for high power . In this video, i discuss the video create a simple amplifier from the transistor c945.

C945 transistor datasheet pdf, c945 equivalent. (1 biji) satuan tda2030a 2030 d2030 d2030a aisi amplifier utc audio transistor tr. Buy risarya triode c945 0.15a 50v npn transistor ,5pcs, driver stage of af amplifier and low speed switching npn transistor for rs.499 online. Misalnya untuk rangkaian penguat depan amplifier, sirkuit intrument, transmitter rf dan switching daya rendah. Transistor description the utc 2sc945 is an audio frequency amplifier high frequency osc npn transistor.

C945 transistor datasheet pdf, c945 equivalent. Pin en Audio
Pin en Audio from i.pinimg.com
Buy risarya triode c945 0.15a 50v npn transistor ,5pcs, driver stage of af amplifier and low speed switching npn transistor for rs.499 online. Npnmaximum collector power dissipation (pc): The making is also very easy. (1 biji) satuan tda2030a 2030 d2030 d2030a aisi amplifier utc audio transistor tr. It use the three transistor (2sc945, or 2c1815 or 2sc828) is main which typical transistor amplifier with a low noise this circuit, too. 2sc945 c945 npn transistor data dapat di cari di google alldatasheet c945 2sc945. C945 transistor datasheet pdf, c945 equivalent. Transistor description the utc 2sc945 is an audio frequency amplifier high frequency osc npn transistor.

Npnmaximum collector power dissipation (pc):

It use the three transistor (2sc945, or 2c1815 or 2sc828) is main which typical transistor amplifier with a low noise this circuit, too. C945 amplifier · the main application of the c945 transistor in amplifier circuits is preamp networks. Promo belanja online c945 transistor harga terbaik di lazada update. (1 biji) satuan tda2030a 2030 d2030 d2030a aisi amplifier utc audio transistor tr. C945 transistor datasheet pdf, c945 equivalent. This is an original toshiba transistor for high power . Misalnya untuk rangkaian penguat depan amplifier, sirkuit intrument, transmitter rf dan switching daya rendah. Npnmaximum collector power dissipation (pc): 2sc945 c945 npn transistor data dapat di cari di google alldatasheet c945 2sc945. Transistor description the utc 2sc945 is an audio frequency amplifier high frequency osc npn transistor. · the figure shows the preamp circuit using . The making is also very easy. Buy risarya triode c945 0.15a 50v npn transistor ,5pcs, driver stage of af amplifier and low speed switching npn transistor for rs.499 online.

C945 Transistor Amplifier. · the figure shows the preamp circuit using . In this video, i discuss the video create a simple amplifier from the transistor c945. Promo belanja online c945 transistor harga terbaik di lazada update. Transistor description the utc 2sc945 is an audio frequency amplifier high frequency osc npn transistor. C945 amplifier · the main application of the c945 transistor in amplifier circuits is preamp networks.

Posting Komentar untuk "C945 Transistor Amplifier"